ÁøÆøº¯Á¶ ȸ·Î

ÁøÆøº¯Á¶
: ¹Ý¼ÛÆÄ(carrier wave)
: º¯Á¶(modulating) ½ÅÈ£
: ÁøÆø(amplitude) º¯Á¶µÈ(modulated) ½ÅÈ£

º¯Á¶µµ(modulation index):
![]()

carrier amplitude = (A+B)/2
message amplitude = (A-B)/2
modulation index = (A-B)/(A+B)
AM½ÅÈ£ÀÇ Á֯ļö ½ºÆåÆ®·³
![]()



A=1, M/2=10-12.19/10= 0.06, M=0.12,
depth of modulation = 12%
DSB-AM(double sideband
amplitude modulated): carrier spectrum + LSB(lower
sideband) + USB(upper sideband). full wave ½ÅÈ£¶ó°íµµ ÇÔ. ¼ö½Å±â¸¦ ½±°Ô ±¸ÇöÇÒ ¼ö ÀÖ´Ù. Á߯Ä(0.5-1.5MHz) ¶óµð¿À ¹æ¼Û¿¡ »ç¿ë
DSB-SC:
1) ÆòÇüº¯Á¶±â(balanced modulator)¸¦ »ç¿ëÇÏ¿© º¯Á¶.
2) º¹Á¶°¡ ¾î·Á¿ì¹Ç·Î ³Î¸® »ç¿ëµÇÁö´Â ¾Ê´Â´Ù.
3) »ç¿ë ¿¹: ¾Æ³¯·Î±× TV ¹æ¼Û¿¡¼ »öÁ¤º¸ Àü¼Û. FM ¹æ¼Û°ú TV ¹æ¼Û¿¡¼ ½ºÅ×·¹¿À À½¼º ¼ÛÃâ
SSB-SC(single sideband
suppressed carrier) = SSSC: no carrier spectrum + LSB or USB.
1) ¹Ý¼ÛÆÄ´Â ½ÅÈ£Á¤º¸¸¦ ´ã°í ÀÖÁö ¾ÊÀ¸¸ç µÎ Ãø´ëÆÄ Áß ¾î´À ÇÑÂÊ Ãø´ëÆÄ¸¸ À־ Á¤º¸Àü¼Û °¡´É.
2) AM ¿ø½ÅÈ£´Â »óÃø´ëÆÄ, ÇÏÃø´ëÆÄ, ¹Ý¼ÛÆÄ·Î ±¸¼ºµÈ ´ÙÁß½ÅÈ£ÀÌ´Ù. 50MHz ÀÌÇÏÀÇ Á֯ļö¿¡¼´Â À̵éÀÌ ÀÌ¿ÂÃþ°ú ´ë±â±Ç »óÃþºÎ¿¡ ÀÇÇØ ¾à°£ ´Ù¸£°Ô ¿µÇâÀ» ¹Þ¾Æ¼ Á÷Á¢ÆÄ¿Í ¹Ý»çÆÄ°¡ °£¼·À» ÀÏÀ¸Å²´Ù(selective fading). SSBÀÇ °æ¿ì selective fadingÀÇ ¿µÇâÀÌ ¾ø´Ù.
3) PEP(peak envelope power): º¯Á¶½ÅÈ£ÀÇ ÁøÆøÀÌ °¡Àå Ŭ °æ¿ìÀÇ SSB ½ÅÈ£ÀÇ Àü·Â.
![]()
PEP´Â AM ¼Û½Å±â ÃÖÁ¾ ÁõÆø´ÜÀÇ DC supply voltage¿Í peak current·ÎºÎÅÍ ±¸ÇÒ ¼ö ÀÖ´Ù.
![]()
4) Æò±ÕÀü·Â: À½¼º½ÅÈ£ÀÇ °æ¿ì PEP´Â À½¼º ¿ø½ÅÈ£°¡ °¡Àå Ŭ ¶§ ¹ß»ý. º¸Åë Æò±ÕÀü·ÂÀº PEPÀÇ 1/4-1/3 ¼öÁØ
5) Ãø´ëÆÄ 1°³ »ç¿ë. ¼ö½Å±â°¡ º¹ÀâÇÏ°í °í°¡. ¼Û½Å±â Ãâ·ÂÀ» Å©°Ô ÁÙÀÏ ¼ö ÀÖÀ½. ¼±¹Ú-ÇØº¯(ship-to-shore) Åë½Å µî Á¡´ëÁ¡ Åë½Å¿¡ »ç¿ë. ÀÌ °æ¿ì Åë½Å ÀåÄ¡¸¶´Ù ¼Û½Å±â¿Í ¼ö½Å±â 1°³°¡ »ç¿ëµÊ. ÀÌ °æ¿ì ¼Û½Å±â Ãâ·ÂÀ» ÁÙÀÌ´Â °ÍÀÌ °æÁ¦Àû. ¶ÇÇÑ º¯Á¶½ÅÈ£°¡ ¾øÀ» °æ¿ì(À½¼ºÅëÈ Áß ½¬´Â ºÎºÐ), ¼Û½ÅÃâ·Â 0À̹ǷΠÃÑüÀûÀ¸·Î ÈξÀ È¿À²Àû.
6) ±âŸ ÀÀ¿ëºÐ¾ß: ¾ç¹æÇâ(two-way) ¹«Àü±â(radio), ±º¿ëÅë½Å, ¾Æ¸¶Ã߾¼±(radio amateurs, hams)
Pilot signal: SC-AM ½ÅÈ£ÀÇ º¹Á¶¸¦ ¿ëÀÌÇϱâ À§ÇØ ÀúÃâ·Â ¹Ý¼ÛÆÄ(pilot signal)¸¦ °°ÀÌ Àü¼ÛÇÔ.
VSB(vestigial sideband):

1) TV½ÅÈ£: ÃÑ 6MHz ´ë¿ªÆø »ç¿ë(FCC ±ÔÁ¤)
¿µ»ó½ÅÈ£: ¿ø½ÅÈ£ ´ë¿ªÆø 4.2MHz, ÁøÆøº¯Á¶. ¹Ý¼ÛÆÄ Àü¼Û. ÇÏÃø´ëÆÄÀÇ ÀϺθ¸ Àü¼ÛÇÏ´Â VSB º¯Á¶ »ç¿ë
À½¼º½ÅÈ£: FM º¯Á¶
HDTV(digital TV): multilevel digitally modulated VSB
¹Ý¼ÛÆÄ Àü·Â: ![]()
Ãø´ëÆÄ(sideband)¿¡ ½Ç·Á ÀÖ´Â Àü·Â: ![]()
ÃÑÀü·Â: 
ÃÑÀü·Â ´ë ¹Ý¼ÛÆÄ Àü·ÂºñÀ²: ![]()
¼ø½Ã ÃÖ´ëÀü¾Ð: ![]()
¼ø½Ã ÃÖ´ëÀü·Â: ![]()
MÀÇ ÃÖ´ë°ª 1 ¡æ Ãø´ëÆÄ¿¡ ½Ç·Á ÀÖ´Â Àü·Â ÃÖ´ë 1/6 ¡æ Ãø´ëÆÄ¿¡ ½ÅÈ£¿¡ ´ëÇÑ ¸ðµç Á¤º¸°¡ ÀÖÀ½. ¡æ Àüü Àü·ÂÀÇ 16.7%¸¸ À־ Á¤º¸°¡ Àü´ÞµÊ.
¿¹: ¹Ý¼ÛÆÄ Àü·Â 400W, 100% AM º¯Á¶ ¡æ »óÃø´ëÆÄ 100W, ÇÏÃø´ëÆÄ 100W, ¹Ý¼ÛÆÄ 400W, ÃÑ 600W
[¶óµð¿À ÀüÆÄÇü½ÄÀÇ ºÐ·ù]
1) ¹Ì¿¬¹æÅë½ÅÀ§¿øÈ¸(FCC)
A3a: ÁøÆøº¯Á¶, SSB, 10% ¹Ý¼ÛÆÄ
ù ´ë¹®ÀÚ:
µÎ ¹øÂ° ¼ýÀÚ:
µÎ ¹øÂ° ¼ýÀÚ ´ÙÀ½ ¼Ò¹®ÀÚ ¾Æ·¡ ÷ÀÚ

2) ITU(±¹Á¦Àü±âÅë½Å¿¬ÇÕ)
A3F: ÁøÆøº¯Á¶, ¾Æ³¯·Î±× TV
J3E: SSB À½¼º
F2D: FSK µ¥ÀÌÅÍ
G7E: À§»óº¯Á¶, À½¼º, ´ÙÁß½ÅÈ£

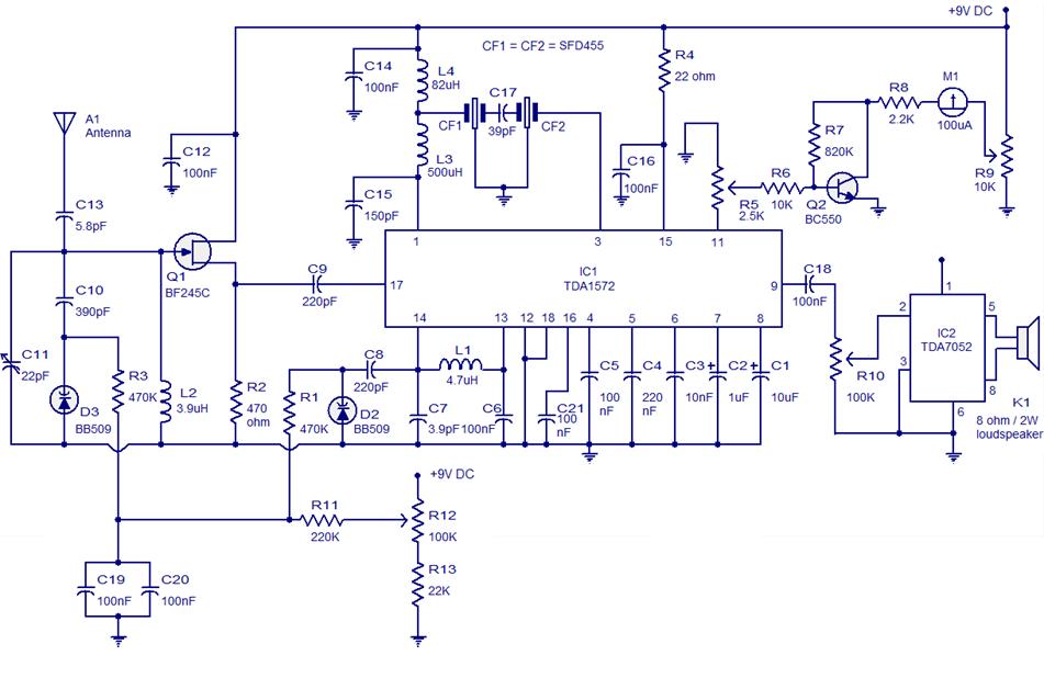
[AM º¯Á¶È¸·Î]


AM Transmitter

[AM ¼ö½Å±â]

Àü¿ø: 9V PP3
ÀüÁö
TDA1572 (Philips): AM ¼ö½Å IC. RF ÁõÆø±â, È¥ÇÕ±â, Áß°£ÁÖÆÄ ÁõÆø±â, AGC ȸ·Î, ½ÅÈ£¼¼±â Ç¥½Ã±â driver, ¿Àµð¿À pre amp, VCO; ÃÖ´ë RF Àü¾Ð 500mV
TDA7052: 1W ¿Àµð¿À ÁõÆø±â. IC ÇüÅÂÀÇ ºê¸®Áö ÁõÆø±â. 8-ohm ½ºÇÇÄ¿ ±¸µ¿.
C18: TDA1572·ÎºÎÅÍ ³ª¿À´Â º¹Á¶µÈ ½ÅÈ£¸¦ TDA7052¿¡ °áÇÕ½ÃÅ´
R10: ½ºÇÇÄ¿ÀÇ º¼·ý Á¶Á¤
R5, R9: ¼ö½ÅµÈ AM ½ÅÈ£¼¼±â ¹ÌÅÍ ¼¼ÆÃ
C3: IC ³»ºÎÀÇ ¿Àµð¿À pre amp¿ë bypass Ä¿ÆÐ½ÃÅÍ
C12, C16: power supplyÀÇ ÀâÀ½ bypass¿ë
Q2: ½ÅÈ£¼¼±â ¹ÌÅÍ µå¶óÀ̹ö
C16, C17: AGC settling .½Ã°£ Ãà¼Ò
L1: ¹ßÁøÁ֯ļö °áÁ¤
R12: ¼ö½ÅÁ֯ļö Æ©´×À» À§ÇÑ varicap ´ÙÀÌ¿Àµå D2¿¡ Àΰ¡µÇ´Â Àü¾Ð Á¶Á¤
C4: IC ³»ºÎÀÇ full-wave detector ȸ·Î¿Í °ü·Ã
Pin 11: field strength indicator signal output. ·Î±× ¼±Çü¼º ¿ì¼ö.
IF Á֯ļö: ¾à 455kHz
CF1, CF2: IF ÇÊÅÍ(¼¼¶ó¹Í). ´ë¿ªÆø 6kHz
M1: Àü·ù°è. 100mA FSD
K1: 8-ohm/2W loudspeaker


[AM º¹Á¶È¸·Î]

Æ÷¶ô¼± °ËÆÄ±âÀÇ ½ÃÁ¤¼ö:
. ³Ê¹« Ŭ °æ¿ì º¯Á¶ ÁøÆøÀÇ º¯È¸¦ µû¶ó°¡Áö ¸øÇÔ. ³Ê¹« ÀÛÀ» °æ¿ì º¹Á¶µÈ ½ÅÈ£¿¡ ¸®ÇÃÀÌ ¸¹ÀÌ ¹ß»ýÇϰí Ãâ·ÂÀÌ °¨¼Ò. ¹Ý¼ÛÆÄ Áֱ⺸´Ù ÈξÀ ±æ¾î¾ß ÇÏ¸ç ½ÅÈ£ÀÇ ÁÖ±â(ÃÖ´ë Á֯ļö ¼ººÐÀÇ Á¤ÇöÆÄ ÁÖ±â)º¸´Ù ÈξÀ ÀÛ¾Æ¾ß ÇÔ.
,
(½ÅÈ£ÀÇ ÃÖ´ë Á֯ļö ¼ººÐ)
´ÙÀÌ¿Àµå: ºñ¼±Çü ¼ÒÀÚÀ̹ǷΠº¹Á¶½Ã ½ÅÈ£ ¿Ö°î ¹ß»ý.
R1: ´ÙÀÌ¿ÀµåÀÇ ¼ø¹æÇâ ÀúÇ׺¸´Ù ÈξÀ Ä¿¾ßÁö AM °ËÆÄ±âÀÇ È¿À²ÀÌ ³ô´Ù. ´ÙÀ½ ´Ü°èÀÇ ¿Àµð¿À ÁõÆø±â ÀԷ°ú ÀÓÇÇ´ø½º°¡ Á¤Çյǵµ·Ï ÀûÀýÇÑ °ª »ç¿ë.
´ÙÀÌ¿Àµå °ËÆÄ±âÀÇ Ãâ·Â:
1) ÁøÆøÀ» º¯Á¶ÇÏ´Â ½ÅÈ£(¿øÇÏ´Â ½ÅÈ£)
2) ¹Ý¼ÛÆÄ ÁøÆøÀÇ Á¦°ö¿¡ ºñ·ÊÇÏ´Â DC ½ÅÈ£. ÀÌ´Â C2¿¡ ÀÇÇØ Á¦°ÅµÊ.
3) ¹Ý¼ÛÆÄ Á֯ļö¿¡¼ÀÇ ¿øÇÏÁö ¾Ê´Â ¸®Çðú ÀÌÀÇ °íÁ¶ÆÄ(harmonics). R2¿Í C3·Î ±¸¼ºµÈ Àú¿ªÅë°ú ÇÊÅÍ¿¡ ÀÇÇØ Á¦°ÅµÊ.
¿¹ºñ°úÁ¦
1) À§ ȸ·Î¿¡¼ ¹ß»ýÇÏ´Â AM ¹Ý¼ÛÆÄÀÇ Á֯ļö¸¦ °è»êÇ϶ó.
2) ´ÙÀ½°ú °°Àº AM ½ÅÈ£ÀÇ º¯Á¶µµ¸¦ ±¸Ç϶ó.
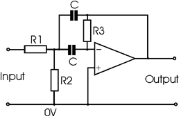
[OP Amp ±âº»ÀÀ¿ëȸ·Î]
ÁõÆø±â: ¹ÝÀü, ºñ¹ÝÀü, °¡º¯À̵æ, Â÷µ¿, voltage follower(unity buffer amp), °¡»êÁõÆø±â, °èÃøÁõÆø±â, charge amp
¹ßÁø±â: Wien bridge oscillator, relaxation oscillator
ÇÊÅÍ: °í¿ªÅë°ú, Àú¿ªÅë°ú, ´ë¿ªÅë°ú, ´ë¿ªÀúÁö = notch
ºñ±³±â
°ËÃâ±â: threshold detector, zero level detector
Schmitt trigger
ÀûºÐ±â: inverting integrator
¹ÌºÐ±â: inverting differentiator
ȸ·ÎÇÕ¼º±â: inductance gyrator, negative impedance converter,
capacitance multiplier
Á¤·ù±â: precision rectifier
¾ÈÁ¤±â: voltage regulator, current regulator
ºñ¼±Çü º¯È¯±â: logarithmic, exponential
¸ÖƼ¹ÙÀ̺극ÀÌÅÍ: multivibrator, bistable multivibrator
AD º¯È¯±â
DA º¯È¯±â
Àü¾Ð°íÁ¤±â: voltage clamp
¾Æ³¯·Î±× ÄÄÇ»ÅÍ
[°£·« ȸ·Îµµ]
¹ÝÀü ÁõÆø±â, wikipediaÀÇ ÀÚ·á ¿ä¾à


[°ü·Ã ±â¼ú]
Current-feedback op amp
Á֯ļö º¸»ó
Operational transconductance
amp
Miller theorem applications
), ºñ±³±â, Schmitt trigger, ÀûºÐ±â, ¹ÌºÐ±â
ÇÊÅÍ

ÇнÀ¸ñÇ¥:
- AB±Þ Àü·ÂÁõÆø±â µ¿ÀÛ¿ø¸® ÇнÀ
- Æ®·£Áö½ºÅÍ ÁõÆøÈ¸·Î ÇØ¼®´É·Â ½Àµæ
½ÇÇèȸ·Î

ºÎǰ ¸íĪ
vi: ÀÔ·Â ½ÅÈ£¿ø(ÇÔ¼ö¹ß»ý±â »ç¿ë)
10mF: ÀÔ·Â Ä¿Çøµ Ä¿ÆÐ½ÃÅÍ(±Ø¼ºÀ» À§ ȸ·Îµµ¿Í ¹Ý´ë·Î, DC ¾çÀü¾ÐÀÌ Ä¿ÆÐ½ÃÅÍÀÇ +´ÜÀÚ¿¡ ¿¬°áµÇ°Ô ÇÔ)
10k, 1k: ù ¹øÂ° Æ®·£Áö½ºÅÍ ¹ÙÀ̾ ÀúÇ×
2SC945: NPN 2±ØÁ¢ÇÕ Æ®·£Áö½ºÅÍ, 3°³
ù ¹øÂ° Æ®·£Áö½ºÅÍ: AB±Þ Æ®·£Áö½ºÅÍ µå¶óÀ̹ö ÁõÆø±â
´ÙÀÌ¿Àµå: µÎ ¹øÂ° Æ®·£Áö½ºÅÍ½Ö ¹ÙÀ̾¿ë ´ÙÀÌ¿Àµå
2k, 10W: ù ¹øÂ° Æ®·£Áö½ºÅÍ Ãâ·Â´Ü µ¿ÀÛÁ¡ ¹× ±³·ù½ÅÈ£ ÀÌµæ °áÁ¤
µÎ ¹øÂ° Æ®·£Áö½ºÅͽÖ: AB±Þ Æ®·£Áö½ºÅÍ ÁõÆø±â
0.01mF, 100mF: Ãâ·Â AC ½ÅÈ£ Ä¿Çøµ Ä¿ÆÐ½ÃÅÍ
½ºÇÇÄ¿: ºÎÇÏ
Vcc: Àü¿ø Àü¾Ð
I. ¾Ë¾Æ¾ß ÇÒ ³»¿ë
- ½ÇÇèȸ·ÎÀÇ DC µ¿ÀÛÁ¡ ÇØ¼®
- ½ÇÇèȸ·ÎÀÇ AC µî°¡È¸·Î ¹× Àü·Â ÁõÆøµµ
- ½ÇÇèȸ·ÎÀÇ Ãâ·Â ÆÄÇü ¹× ÃÖ´ë swing
II. ½ÇÇèȸ·Î µ¿ÀÛ¿ø¸®
1) Driver ÁõÆø±â
ù ¹øÂ° Æ®·£Áö½ºÅÍ´Â µÞ ´ÜÀÇ AB±Þ ÁõÆø±â¸¦ ±¸µ¿Çϱâ À§ÇÑ driver ÁõÆø±â·Î¼ CE ÁõÆø±âÀÌ´Ù.
½ÇÇè 2¿¡¼ Àû¿ëÇÑ ¹æ¹ý°ú µ¿ÀÏÇÑ ¹æ¹ýÀ» Àû¿ëÇÏ¿© driver ÁõÆø±â¸¦ ÇØ¼®ÇÒ ¼ö ÀÖ´Ù.
Ȱ¼º¿µ¿ª¿¡¼ µ¿ÀÛÇÑ´Ù°í °¡Á¤Çϰí 2SC945ÀÇ ´ÙÀ½ ±Ô°ÝÀ» »ç¿ëÇÏ¿© µ¿ÀÛÁ¡À» ±¸ÇÒ ¼ö ÀÖ´Ù.
: 200
: 5kW
: 50kW
ÀÌ ¶§ Ãâ·Â´ÜÀÇ ´ÙÀÌ¿Àµå¿Í 2SC945ÀÇ º£À̽º-À̹ÌÅÍ Àü¾Ð°Çϸ¦ 0.65V·Î °¡Á¤Ç϶ó
½ÇÇè 2¿¡¼ Àû¿ëÇÑ ¹æ¹ý°ú µ¿ÀÏÇÑ ¹æ¹ýÀ» »ç¿ëÇÏ¿© ¼Ò½ÅÈ£ À̵æ(Àü¾Ð, Àü·ù, Àü·Â À̵æ)À» ±¸ÇÒ ¼ö ÀÖ´Ù. (´ä: Àü¾ÐÀ̵æ Ãâ·Â´Ü ÀúÇ׿¡ ÀÇÇØ °áÁ¤µÊ. ¾à 2k/100,
Àü·ùÀÌµæ ¥â)
2) AB±Þ ÁõÆø±â
µÎ ¹øÂ° Æ®·£Áö½ºÅÍ ½ÖÀÇ µ¿ÀÏÇÏ´Ù°í °¡Á¤ÇÏ°í µÎ Æ®·£Áö½ºÅÍÀÇ DC µ¿ÀÛÁ¡À» ±¸ÇÒ ¼ö ÀÖ´Ù.
À§ Æ®·£Áö½ºÅÍ´Â driver ÁõÆø±âÀÇ Á¤ÇöÆÄ Ãâ·ÂÀÌ ¾çÀÇ ¹Ý ÁÖ±âÀÏ ¶§, ¾Æ·¡ Æ®·£Áö½ºÅÍ´Â À½ÀÇ ¹Ý ÁÖ±âÀÏ ¶§¸¸ µ¿ÀÛÇÑ´Ù.
µÎ ´ÙÀÌ¿Àµå´Â Ç×»ó ¼ø¹æÇâÀ¸·Î¸¸ µ¿ÀÛÇÑ´Ù.
¾çÀÇ ¹ÝÁÖ±âÀÏ ¶§ AC µî°¡È¸·Î¸¦ ±×¸®°í À̷κÎÅÍ Àüü ȸ·Î¸¦ ÇØ¼®ÇÒ ¼ö ÀÖ´Ù.
À½ÀÇ ¹ÝÁÖ±âÀÏ ¶§ AC µî°¡È¸·Î¸¦ ±×¸®°í À̷κÎÅÍ Àüü ȸ·Î¸¦ ÇØ¼®ÇÒ ¼ö ÀÖ´Ù. ¼Ò½ÅÈ£ À̵æÀº Àü¾ÐÀÌµæ ¾à 1, Àü·ùÀÌµæ ¥âÀÌ´Ù.
ÀÌ ¶§ ½ºÇÇÄ¿ÀÇ ÀÓÇÇ´ø½º¸¦ ¾Ë¾Æ¾ß Çϸç ÁÖ¾îÁø µ¿ÀÛ Á֯ļö¿¡¼ ±Ô°Ý°ªÀÌ ¾øÀ» °æ¿ì ½ÇÇè¿¡ ÀÇÇØ ±¸ÇÑ´Ù.
3) Àüüȸ·Î ÇØ¼®
Àüü ȸ·ÎÀÇ Àü·ÂÀ̵æÀ» ±¸ÇÑ´Ù. Àüü ȸ·ÎÀÇ DC ¼Òºñ Àü·ÂÀ» ±¸ÇÑ´Ù. À̷κÎÅÍ ÀԷ½ÅÈ£ ·¹º§ÀÌ ÁÖ¾îÁú °æ¿ì È¿À²À» ±¸ÇÒ ¼ö ÀÖ´Ù.
3. ¿¹ºñ°úÁ¦ ¹× ÄûÁî
¿ì¼± ½ÇÇè ½ÃÇà ÈÄ ´ÙÀ½ ÁÖ¿¡ ½ÃÇàÇÔ.
4. ½ÇÇè¹æ¹ý

(3) DC µ¿ÀÛÁ¡ ÃøÁ¤:
- ½ÅÈ£¸¦ Àΰ¡ÇÏÁö ¾ÊÀ» »óÅ¿¡¼ °¢ Æ®·£Áö½ºÅÍÀÇ º£À̽º, À̹ÌÅÍ, Ä÷ºÅÍ¿¡¼ÀÇ Àü¾Ð, 2k
ÀúÇ×°ú ´ÙÀÌ¿Àµå »çÀÌÀÇ Á¡, µÎ ´ÙÀÌ¿Àµå »çÀÌÀÇ Á¡¿¡¼ÀÇ Àü¾ÐÀ» ÃøÁ¤Ç϶ó.
- Vcc¿Í Vcc¸¦ ÅëÇØ¼ ȸ·Î·Î Èê·¯ µé¾î°¡´Â ÃÑÀü·ù¸¦ ÃøÁ¤Çϰí À̷κÎÅÍ DC ¼Ò¸ðÀü·ÂÀ» ±¸Ç϶ó.
(4) ±³·ù µ¿ÀÛ:
- ¿À½Ç·Î½ºÄÚÇÁÀÇ AC Ä¿Çøµ ±â´ÉÀ» ÀÌ¿ëÇÏ¿© DC ½ÅÈ£¿Í AC ½ÅÈ£°¡ ¼¯¿© ÀÖÀ» ¶§ AC ½ÅÈ£¸¸À» ÃøÁ¤ÇÒ ¼ö ÀÖ´Ù.
- À§ ½ÇÇè °úÁ¤ (1)¿¡¼ ¼Ö(G) ÀÇ °æ¿ì ¾Æ·¡ ½ÇÇèÀ» ¼öÇàÇ϶ó.
- °¢ Æ®·£Áö½ºÅÍÀÇ º£À̽º, À̹ÌÅÍ, Ä÷ºÅÍ¿¡¼ÀÇ AC Àü¾Ð, 2k
ÀúÇ×°ú ´ÙÀÌ¿Àµå »çÀÌÀÇ Á¡, µÎ ´ÙÀÌ¿Àµå »çÀÌÀÇ Á¡¿¡¼ÀÇ AC Àü¾ÐÀ» ÃøÁ¤Ç϶ó.
- 10W ¾ç´Ü, ½ºÇÇÄ¿ ¾ç´Ü Àü¾ÐÀ» ÃøÁ¤Ç϶ó.
- ½ºÇÇÄ¿ Àü·ù¸¦ ÃøÁ¤Çϱâ À§ÇØ 1W ÀúÇ×À» ±¸ÇÏ¿© ½ºÇÇÄ¿¿Í Á÷·Ä·Î ¿¬°áÇϰí 1W ÀúÇ× ¾ç´ÜÀÇ Àü¾ÐÀ» ÃøÁ¤ÇÑ´Ù. ½ºÇÇÄ¿´Â ¼ø¼ö ÀúÇ׺ÎÇϰ¡ ¾Æ´Ï¹Ç·Î ½ºÇÇÄ¿ Àü¾ÐÀ¸·ÎºÎÅÍ ½ºÇÇÄ¿ Àü·ù¸¦ ±¸ÇÒ ¼ö ¾øÀ» ¼öµµ ÀÖ´Ù.
- âÀÇ·ÂÀ» ¹ßÈÖÇÏ¿© À§ Àü·ÂÁõÆø±âÀÇ AC ÀÔ·ÂÀü·Â°ú AC Ãâ·ÂÀü·ÂÀ» ÃøÁ¤Ç϶ó. Ãß°¡ÀûÀÎ ºÎǰÀ» »ç¿ëÇÒ ¼öµµ ÀÖ´Ù.
- ½ÇÇè 3°ú ½ÇÇè 4·ÎºÎÅÍ È¸·ÎÀÇ µ¿ÀÛ¿ø¸®¸¦ ÆÄ¾ÇÇ϶ó.
- ½ÇÇè3°ú ½ÇÇè 4·ÎºÎÅÍ Àü·ÂÁõÆø±âÀÇ È¿À²¸¦ ±¸Ç϶ó.
6. ½ÇÇ躸°í¼
1) ½ÇÇè°úÁ¤¿¡¼ ¹è¿î ³»¿ëÀ» ±â¼úÇ϶ó.
2) ½ÇÇèÀ» ÇÏ¸é¼ ´À³¤ ¹®Á¦Á¡ ¹× ÇØ°á¹æ¾ÈÀ» Á¦½ÃÇ϶ó.
3) ½ÇÇè°á°ú ÃøÁ¤Ä¡¿Í ÀÌ·ÐÄ¡¸¦ ºñ±³Ç϶ó. °¢ ÃøÁ¤ Ç׸ñÀ» ÀÌ·ÐÄ¡¿Í ¸ðµÎ ºñ±³ÇØ¾ß ÇÔ.