I. 반전증폭기 측정
- 실험회로도

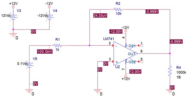
Vin = 0.1 VDC ; Rin
= 1k, Rf = 10 k
Op amp = LM741; +Vs = +12 VDC; -Vs = -12 VDC

1) 저항값 측정
Rin
= ( 1 ) kΩ, Rf =
( 10 ) kΩ
2) 전압이득 측정

Vin = (
0.1 ) VDC , Vout = ( -0.999
) VDC
전압이득 = Vout/Vin = ( - 9.99 )
3) 입력저항 측정

Vin
= (
0.1 )
VDC, Iin
= (
0.09998 ) mA
Rin
= Vin/Iin (측정값) = ( 1.0002 ) kΩ
Rin
= Vin/Iin (이론값) = ( Rin
= 0.984 ) kΩ
4) 출력저항 측정

Vout
(open-cicuit) = ( -0.999 ) VDC, Iout (short-circuit) = ( -40.61
) mA
Rout = Vout/Iout (측정값) = ( 24.6 ) Ω
Rout = RoA || Rf (이론값) = ( 75 || 10k = 74.4 ) Ω
(오차원인) 741 연산증폭기의 출력저항이 25Ω으로 추측됨.
5) 주파수 특성 측정
Vin = 0.2 VAC
(peak-to-peak), 주파수: 1k, 10k, 100k, 1M, 10M Hz

|
f
(Hz) |
1k |
10k |
100k |
1M |
10M |
|
Vin VAC(pp) |
0.19 |
0.19 |
0.195 |
0.2 |
0.2 |
|
Vout VAC (pp) |
1.90 |
1.88 |
1.382 |
0.132 |
0.00534 |
|
Vout phase delay |
0° |
7.2° |
54° |
108° |
173° |
|
Av (voltage gain) |
10 |
9.9 |
7.1 |
0.66 |
0.0267 |
|
이론값 |
10 |
10 |
10(18/20) =7.9 |
10(0/20) =1 |
N/A |
참고: pp = peak-to-peak
II. Summing Amplifier

Op amp = LM741; +Vs = +12 VDC; -Vs = -12 VDC
R1a = 10k, R1b = 10k, R2 = 20k
Vina = TTL square wave, 0-3.61V, 주파수 1kHz (함수발생기의 TTL 출력은 주파수만 조정가능)
Vinb = Sine wave, 2.5 Vpp (peak-to-peak)(함수발생기 설정), 주파수 1kHz, Offset = 0,
Phase = 90° (sine 함수 파형이 왼쪽으로 1/4 주기 이동)
(참고) 함수발생기 파형 진폭을 2.5Vpp로 설정한 경우 출력에 50Ω이 연결된 경우 2.5Vpp, 10kΩ/10MΩ과
같이 큰
저항 연결시 5.0Vpp

1) Vina, Vinb 파형 도시


2) Vina, Vout 의 peak-to-peak 전압측정
Vina
= (
3.36 ) V (peak-to-peak)
Vinb
= (
5.00 ) V
(peak-to-peak)
3) Vina, Vout파형 도시


4) Vout 의 peak-to-peak 전압측정
Vout
= ( 14.99 ) V (peak-to-peak)
max(Vout)
= ( 4.96 ) V, min(Vout) = -11.64
The following figure shows
the effect of the slew rate of the LM741.
