정보통신실험
05주 - 연산 증폭기
시뮬레이션
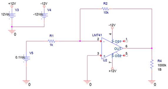
1. 반전 증폭기
1) 회로 구성

Vin = 0.1 VDC ; Rin =
1k, Rf = 10 k
Op amp = LM741; +Vs =
+12 VDC; -Vs = -12 VDC
2) RL (Vout 단자에 연결) = 1000 k = 1 M로 하고 회로에 DC 전압과 DC 전류가 표시되게 하라.
3) 전압이득을 구하라.
4) 입력저항을 구하라.
5) RL (Vout 단자에 연결) = 0.001로 하고 회로에 DC 전압과 DC 전류가 표시되게 하라.
6) 출력저항을 구하라.
7) Vin = 0.2 Vpp, f = 1 kHz로 하고 입력전압과 출력전압을 동일한 그래프에 도시하라.
8) Vin = 0.2 Vpp, f = 1 k, 10 k, 100 k, 1 M, 10 MHz로 하여 다음 표를 완성하라.
|
f
(Hz) |
1k |
10k |
100k |
1M |
10M |
|
Vin (Vpp) |
|
|
|
|
|
|
Vout (Vpp) |
|
|
|
|
|
|
Vout phase delay |
|
|
|
|
|
|
|Av| (voltage gain), simul. |
|
|
|
|
|
|
|Av|, theory |
|
|
|
|
|
2. 가산 증폭기
1) 회로구성

Op amp = LM741; +Vs = +12 VDC; -Vs = -12 VDC
R1a = 10k, R1b = 10k, R2 = 20k
Vina = TTL square
wave, 펄스진폭 3.36V, 주파수 1kHz, duty 50%
Vinb = Cosine wave, 5.0 Vpp (peak-to-peak), 주파수 1kHz, Offset = 0, Phase = 0°
2) Vina, Vinb 파형 같은 그래프에 도시
3) Vina, Vout을 같은 파형에 도시
4) 다음 표 완성 (T = 1 / f), T+/2 = right after
T/2, T- = right before T
|
t |
0 |
T/4 |
T+/2 |
3T/2 |
T- |
|
Vina + Vinb |
|
|
|
|
|
|
Vout, meas. |
|
|
|
|
|
|
Vout, theory |
|
|
|
|
|
3. 회로 시뮬레이션 결과 (예시)
3.1 반전 증폭기
1) 회로 구성

2) RL (Vout 단자에 연결) = 1000 k = 1 M로 하고 회로에 DC 전압과 DC 전류가 표시되게 하라.

3) 전압이득을 구하라.
Vin = (
0.1 )
VDC , Vout = ( -0.999
) VDC
전압이득 = Vout/Vin = ( - 9.99 )
4) 입력저항을 구하라.
Vin = ( 0.1 )
VDC, Iin = ( 0.09998 ) mA
Rin = Vin/Iin (측정값) = ( 1.0002 )
kΩ
Rin = Vin/Iin (이론값) = (
Rin = 0.984 ) kΩ
5) RL (Vout 단자에 연결) = 0.001로 하고 회로에 DC 전압과 DC 전류가 표시되게 하라.

6) 출력저항을 구하라.
Vout (open-cicuit) =
( -0.999 ) VDC, Iout (short-circuit) = ( -40.61
) mA
Rout = Vout/Iout (측정값) = ( 24.6 ) Ω
Rout = RoA || Rf (이론값) = (
75 || 10k = 74.4 )
Ω
(오차원인) 741 연산증폭기의 출력저항이 25Ω으로 추측됨.
7) Vin = 0.2 Vpp, f = 1 kHz로 하고 입력전압과 출력전압을 동일한 그래프에 도시하라.

8) Vin = 0.2 Vpp, f = 1 k, 10 k, 100 k, 1 M, 10 MHz로 하여 다음 표를 완성하라.
|
f
(Hz) |
1k |
10k |
100k |
1M |
10M |
|
Vin (Vpp) |
0.19 |
0.19 |
0.195 |
0.2 |
0.2 |
|
Vout (Vpp) |
1.90 |
1.88 |
1.382 |
0.132 |
0.00534 |
|
Vout phase delay |
0° |
7.2° |
54° |
108° |
173° |
|
|Av| (voltage gain), simul. |
10 |
9.9 |
7.1 |
0.66 |
0.0267 |
|
|Av|, theory |
10 |
10 |
10(18/20) =7.9 |
10(0/20) =1 |
N/A |
333333333333333.2 가산 증폭기
1) 회로구성

2) Vina, Vinb 파형 같은 그래프에 도시


3) Vina, Vout을 같은 파형에 도시


4) 다음 표 완성 (T = 1 / f), T+/2 = right after
T/2, T- = right before T
|
t |
0 |
T/4 |
T+/2 |
3T/2 |
T- |
|
Vina + Vinb |
2.5 |
0 |
0.7 |
3.2 |
5.7 |
|
Vout, meas. |
-5.0 |
0 |
-1.7 |
-6.5 |
-10.3 |
|
Vout, theory |
-5.0 |
0 |
-1.4 |
-6.4 |
-11.4 |